← kingdom animalia dikelompokkan menjadi invertebrata dan vertebrata berdasarkan Tubuh animalia klasifikasi susunan kingdom animalia terdiri dari invertebrata dan vertebrata Animalia invertebrates invertebrate ks2 klasifikasi bitesize invertebrata →
If you are looking for Kingdom Animalia (Vertebrata) you've came to the right web. We have 31 Pictures about Kingdom Animalia (Vertebrata) like animal kingdom phylum chart - Google Search | Animal classification, Dunia Hewan (Animalia) : Ciri Umum Animalia, Keanekaragaman Animalia and also Vertebrata. Here you go:
Kingdom Animalia (Vertebrata)
www.slideshare.net
hewan animalia vertebrata
Top 17+ Organ Gerak Hewan Vertebrata Dan Avertebrata
koleksihewanpopuler.blogspot.com
animalia vertebrata avertebrata gerak
Peta Konsep Invertebrata Dan Vertebrata | SeputarIlmu.Com
seputarilmu.com
konsep peta animalia invertebrata vertebrata seputarilmu
Klasifikasi Makhluk Hidup 5 Kingdom
www.slideshare.net
klasifikasi makhluk plantae tumbuhan invertebrata umum
Peta Konsep Struktur Dan Fungsi Jaringan Hewan - Berbagi Struktur
konsep makhluk biologi peta mindmap contoh struktur zenius hewan mapping jaringan klasifikasi taksonomi kehidupan ciri menghadapi ujian ekologi
Kingdom Animalia (Dunia Hewan)
iwak-pithik.blogspot.com
animalia biologi ciri klasifikasi daur struktur reptil cacing invertebrata koleksi tubuh jelaskan milenia schooling unggul termasuk simetri tambang skema buatlah
Kingdom Animalia : Ciri, Klasifikasi, Gambar Dan Contohnya
www.gurupendidikan.co.id
hewan arthropoda animalia klasifikasi tabel crustacea legea actualizata soal tubuh kaki beruas
Kingdom Animalia - Pengertian, Ciri-Ciri, Klasifikasi, Dan Contoh Hewannya
www.mapel.id
animalia klasifikasi bab makhluk ipa hidup kelas konsep
PPT - KINGDOM ANIMALIA PowerPoint Presentation - ID:4846224
www.slideserve.com
animalia hewan klasifikasi
Bildungsdiagramm Der Biologie Zur Klassifizierung Von Tierdiagrammen
myloview.de
klassifizierung biologie tierreich myloview bildausschnitt maus indem verschieben gedrückter
Tips Belajar Biologi
labsbiology.blogspot.com
animalia peta konsep hewan biologi skema klasifikasi invertebrata saraf ciri daur struktur
Materi Tentang Mollusca – IlmuSosial.id
www.ilmusosial.id
animalia mollusca tentang klasifikasi ringkas 20di alauddin identifikasi
Mahasiswa Pendidikan Biologi Uin Jakarta: Peta Konsep Invertebrata
nurulfikribiologib.blogspot.com
peta konsep invertebrata uin biologi
Animal Kingdom Phylum Chart - Google Search | Animal Classification
www.pinterest.es
phylum vertebrates invertebrates taxonomy mammals
Jelaskan Apa Yang Dimaksud Hewan Vertebrata. - MAKSAD
maksadd.blogspot.com
hewan vertebrata invertebrata avertebrata belakang tulang binatang gerak tumbuhan ekor9 klasifikasi bertulang haiwan penjelasannya adalah melompat mempunyai filum siput sistem
Muhammad Irfan Hilmi: Peta Konsep Invertebrata
irfanhilmii.blogspot.com
invertebrata irfan hilmi muhammad
Kingdom Animalia (Vertebrata)
www.slideshare.net
vertebrata animalia
Contoh Peta Konsep 5 Kingdom Beserta Ciri Cirinya - Brainly.co.id
brainly.co.id
klasifikasi hidup makhluk whittaker hewan lima tingkatan skema ciri animalia konsep pengelompokan biologi takson jaringan plantae monera buatlah protista beserta
+ Hewan Vertebrata Hal Yang Dibandingkan Penjelasan, Paling Top!
sketsatakjub.blogspot.com
hewan vertebrata invertebrata avertebrata tulang binatang gerak tumbuhan klasifikasi ekor9 bertulang haiwan beserta penjelasannya mempunyai melompat filum siput chordata kenapa
√ Kingdom Animalia: Pengertian, Ciri, Klasifikasi, Contoh, Sistem Organ
www.yuksinau.id
animalia klasifikasi ciri
BIOLOGI GONZAGA: RUANG LINGKUP BIOLOGI
biologigonz.blogspot.com
biologi lingkup ruang kehidupan ipa makhluk tingkat mencakup gonzaga mengenai beragam bagian luas kajian sangatlah
Dunia Hewan (Animalia) : Ciri Umum Animalia, Keanekaragaman Animalia
www.aanwijzing.com
animalia biologi ciri umum pelajaran selengkapnya rangkuman
Peta Konsep Belajar Kingdom Protista Dan Kingdom Fungi - Pengertian
dpengertian.blogspot.com
protista fungi materi
Buatlah Skema Klasifikasi Hewan - Brainly.co.id
brainly.co.id
animalia klasifikasi skema buatlah membantu
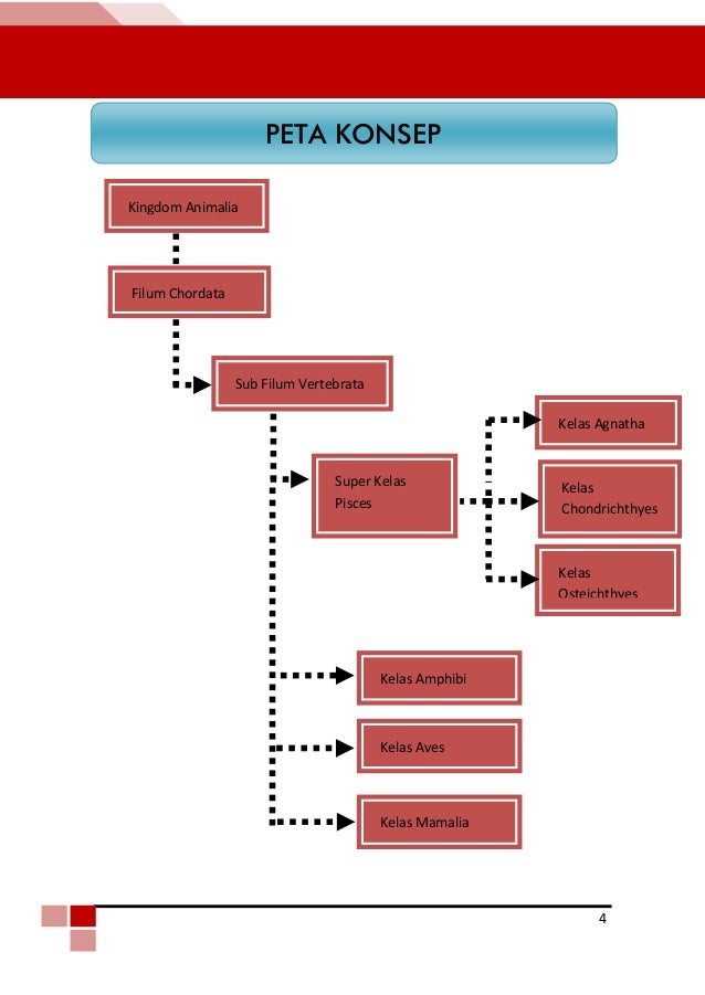
Vertebrata
www.slideshare.net
vertebrata peta konsep chordata filum animalia
Klasifikasi Makhluk Hidup 5 Kingdom Menurut Whittaker | Berpendidikan
klasifikasi makhluk whittaker menurut tingkatan skema animalia ciri konsep biologi takson pengelompokan macam protista monera plantae buatlah whitaker beserta tumbuhan
Ppt Vertebrata
www.slideshare.net
vertebrata vertebrates invertebrata makalah embriologi amphibi pilihan
BIOLOGI KINGDOM ANIMALIA | DUNIA IPA
bahas-ipa.blogspot.com
animalia biologi hewan dunia peta ciri konsep klasifikasi daur reptil cacing invertebrata jelaskan schooling unggul milenia radial simetri buatlah tambang
Quantas Espécies Animais Existem Na Terra? - Meus Animais
meusanimais.com.br
Vertebrata
www.slideshare.net
vertebrates slideshare vertebrata animals ppt presentation hewan invertebrates animal groups science kingdom powerpoint vertebrae skip mammals
Ciri Ciri Kingdom Animalia Invertebrata Dan Vertebrata | Lancang Kuning
lancangkuning.com
ciri vertebrata animalia invertebrata
Top 17+ organ gerak hewan vertebrata dan avertebrata. Klasifikasi makhluk whittaker menurut tingkatan skema animalia ciri konsep biologi takson pengelompokan macam protista monera plantae buatlah whitaker beserta tumbuhan. Klasifikasi makhluk plantae tumbuhan invertebrata umum
